佛山在线

2021年度佛山市商业补充医疗保险 “平安佛医保”的参保公告

佛山市医疗保障局 佛山市社会保险基金管理局

关于2021年度佛山市商业补充医疗保险

“平安佛医保”的参保公告

为了健全多层次医疗保障体系,更好地保障参保人的医疗待遇,根据市政府的要求,按照“政府引导、商业运作、自愿参保”的原则,从2020年起佛山市实施与“基本 +大病” 医疗保险高度互补的佛山市商业补充医疗保险“平安佛医保”。2021年度“平安佛医保”由平安养老保险股份有限公司佛山中心支公司(下称“平安养老险佛山支公司”)承保运营。佛山市基本医疗保险2020年12月在保状态参保人(包括职工参保人和居民参保人),均可自愿参保。现将2021年度“平安佛医保”参保的相关事项公告如下:

一、保费标准及赔付责任

2021年保费标准为185元/人/年。

参保人参保后可享受的待遇详见《佛山市商业补充医疗保险赔付责任细则(2021年版)》(内容详见“附件1”)。

二、参保时间及保险期限

参保时间:2020年11月26日至2020年12月31日。

保险期限:2021年1月1日至2021年12月31日。

三、参保方式及适用人群

(一)个人现金线上缴费参保。

1.适用人群。

佛山市基本医疗保险参保人,同意使用现金为本人或已是佛山市基本医疗保险参保人的直系亲属(父母、配偶及子女)办理参保手续。

2.办理时段。

2020年11月26日至2020年12月31日。

3.办理方式。

佛山市基本医疗保险参保人可通过以下方式办理参保:

(1)微信搜索“平安佛医保”公众号、“腾讯微保”小程序;

(2)微信扫码(地铁、公交、楼宇、海报等“平安佛医保”宣传广告或媒体广告中的二维码);

(3)下载“佛山通”APP、“农行掌银”APP;

参保人通过以上方式,根据参保指引,使用银行卡或微信支付实时为本人或已是佛山市基本医疗保险参保人的直系亲属(父母、配偶及子女)办理参保缴费,保险费由其本人支付。

(二)医保个账余额缴费参保。

1.适用人群。

佛山市基本医疗保险职工身份参保人,同意使用本人医保个人账户余额为本人或已是佛山市基本医疗保险参保人的直系亲属(父母、配偶及子女)办理参保手续。

2.办理时段。

2020年11月26日至2020年12月31日。

3.办理方式。

佛山市基本医疗保险职工身份参保人可通过以下方式办理参保:

(1)微信搜索:“平安佛医保”公众号、“腾讯微保”小程序;

(2)微信扫码(地铁、公交、楼宇、海报等“平安佛医保”宣传广告或媒体广告中的二维码);

(3)下载“佛山通”APP、“农行掌银”APP;

参保人通过以上方式,根据参保指引,用本人医保个人账户余额为本人或已是佛山市基本医疗保险参保人的直系亲属(父母、配偶及子女)实时缴费参保。

四、服务方式

(一)服务热线。

1.平安服务热线电话:95511转6

2.佛山市政府12345热线电话:12345

3.平安养老险佛山支公司咨询热线电话:0757-82280135

(二)服务网点咨询。

如有需要的参保人可到以下服务网点,由驻点人员提供现场咨询及协助投保服务。

服务网点一览表

五、其他参保事项

更多资讯请关注“平安佛医保”微信公众号,也可关注佛山市医疗保障局、佛山市社会保险基金管理局官网及微信公众号。

特此公告。

附件:

1.佛山市商业补充医疗保险赔付责任细则(2021年版)

2.佛山市商业补充医疗保险“平安佛医保”恶性肿瘤自费药补偿药品目录(2021年版)

3.佛山市商业补充医疗保险“平安佛医保”恶性肿瘤自费药补偿指定定点医疗机构名单和佛山市商业补充医疗保险“平安佛医保”恶性肿瘤自费药补偿指定定点药店名单

佛山市医疗保障局 佛山市社会保险基金管理局

2020年11月26日

附件1

佛山市商业补充医疗保险赔付责任细则

(2021年版)

一、医保目录范围内个人负担医疗费用补偿

参保人投保年度内住院(含家床)、门特门慢病种发生医保目录范围内的个人负担合规医疗费用累计2万元(含)以上的部分报销80%,年度累计最高报销限额100万元。

1.报销费用范围

医保目录范围内个人负担合规医疗费用包括参保人所承担的以下范围费用:

1.1参保人在佛山市内基本医保定点医疗机构住院治疗发生的下列医保目录范围内个人负担合规医疗费用。

1.1.1目录范围内个人自付部分。

参保人经佛山市基本医疗保险和大病保险核报后的个人自付部分医疗费用(不含基本医疗保险起付线,含大病保险年度起付标准,含超基本医疗保险和大病保险年度最高支付限额以上部分、职工身份参保人连续按月缴费未满3个月的最高支付限额5000元以上部分);

1.1.2目录范围内个人自负部分。

1.1.2.1参保人经佛山市基本医疗保险和大病保险核报后药品的个人自负部分医疗费用;

1.1.2.2参保人经佛山市基本医疗保险和大病保险核报后的单价在300元(含)以上的检查、化验、治疗项目的个人自负部分医疗费用;

1.1.2.3参保人经佛山市基本医疗保险和大病保险核报后的一次性材料的个人自负部分医疗费用,按90%纳入报销费用范围;

1.1.2.4参保人经佛山市基本医疗保险和大病保险核报后的透析医用材料中单价在300元(含)以上的个人自负部分医疗费用;

1.1.2.5参保人经佛山市基本医疗保险和大病保险核报后的临床用血项目的个人自负部分医疗费用;

1.1.2.6参保人经佛山市基本医疗保险和大病保险核报后的体内放置材料的个人自负部分医疗费用,按50%纳入报销费用范围,年度累计报销限额10万元;

1.1.2.7参保人进行中医及民族医诊疗类项目(中医骨伤和中医肛肠除外)治疗时,当次住院已发生的经佛山市基本医疗保险和大病保险核报后的个人自负部分医疗费用,按70%纳入费用范围,单次住院报销不超过500元;年度累计报销限额1000元;

1.2 参保人在佛山市外医疗机构住院治疗发生的下列医保目录范围内个人负担合规医疗费用。

1.2.1 对于转诊备案或长住(驻)异地备案的参保人,经佛山市基本医疗保险和大病保险核报后在市外医疗机构住院治疗的个人负担合规医疗费用,按90%纳入报销费用范围(不含起付线);

其中,体内放置材料的个人负担合规医疗费用,按50%纳入报销费用范围,年度累计报销限额10万元。

1.2.2自行前往市外医疗机构就医人员或转诊备案、长住(驻)异地备案的参保人在非备案地/非转诊地发生的医保目录范围内的个人负担医疗费用不纳入报销费用范围(因急诊或抢救所发生的住院合规医疗费用除外)。

1.3门特病种个人负担合规医疗费用补偿。

参保人投保年度内进行门诊特定病种治疗发生的经基本医疗保险和大病保险核报后的医保目录范围内个人负担合规医疗费用(含超年度支付限额部分)。

1.4门慢病种个人负担合规医疗费用补偿。

参保人投保年度内进行门诊慢性病种治疗发生的经基本医疗保险和大病保险核报后的医保目录范围内个人负担合规医疗费用(不含超年度支付限额部分)。

二、医保目录范围外个人自费费用补偿

参保人投保年度内在佛山市内定点医疗机构或转诊备案、长住(驻)异地备案参保人在投保年度备案有效期内在备案地已开通异地就医联网直接结算医疗机构住院发生的医保目录范围外的个人负担合规医疗费用累计2万元(含)以上的部分报销60%,年度累计最高报销限额100万元。

2.1 其中目录范围外的体内放置材料个人负担费用按60%纳入报销费用范围,年度累计报销限额10万元。

2.2 PET-CT检查项目待遇限投保年度内新确诊恶性肿瘤或复发的参保人享受,其检查费用(不含显影剂)按60%纳入报销费用范围,年度最多报销一次。

2.3 自行前往市外医疗机构就医人员或转诊备案、长住(驻)异地备案参保人在非备案地/转诊地发生的医保目录范围外的个人负担医疗费用不纳入报销费用范围(因急诊或抢救所发生的住院合规医疗费用除外)。

2.4 门诊特定病种和门诊慢性病种就医发生的医保目录范围外的费用不纳入报销费用范围。

三、恶性肿瘤自费药补偿

参保人进行肿瘤类病种的治疗,投保年度内使用治疗性自费药累计在1万元以上,30万元(含)以内的部分,报销90%。

恶性肿瘤自费药包括化疗药、靶向药、免疫制剂等,按以下规定进行管理:

3.1 纳入补偿条件。

经承保机构审议纳入的药品及适应症,具体清单见附件,药品及适应症纳入基本医保目录后自动退出,药品目录根据医保政策调整情况适时增补。

3.2 就医管理。

参保人经核定资格可享受补充医疗保险恶性肿瘤自费药补偿的,须选择承办保险机构指定的三级医院就医、购药或指定药店购药。

3.3 申请程序。

参保人申请恶性肿瘤自费药补偿的,须经佛山市基本医保定点医疗机构主诊医师或佛山市/广州市慈善赠药责任医师签名确认符合相应病种诊断及自费项目使用适应症,并有医疗机构加具意见,交承保机构核定待遇享受资格。

3.4 待遇享受。

参保人如满足享受恶性肿瘤自费药资格,从核定之日起享受待遇,投保年度内有效。

3.5 既有疾病投保。

参保人首次投保前已患恶性肿瘤的,报销比例调整为60%。若参保人按年度投保断保,再次参保将视同首次参保。

四、超高额医疗费用补偿

参保人投保年度内发生的经基本医保、大病保险和商业补充医疗保险费用补偿后的医保目录范围内合规医疗费用累计在20万元以上、50万元(含)以内的部分(不含年度累计起付标准部分),报销90%。

五、特别规定

5.1 投保对象。

佛山市基本医疗保险参保人(不得排除患病人群、高龄老人等群体)。

5.2 投保方式。

自愿投保,按年度缴费,年度投保不设等待期。

5.3 保险期间。

一年,本产品责任期间自投保年度1月1日零时起至当年度12月31日二十四时止。

5.4 不予补偿的费用。

5.4.1 因自杀、自残、醉驾、酒驾、无证驾驶、主动吸食或注射毒品、故意伤害,各类违法、违规行为产生的医疗费用。

5.4.2 应当从工伤保险、生育保险中支付的。

5.4.3 在境外(含港、澳、台)就医的。

5.4.4 挂号费、门诊病历工本费、就医路费、救护车费、住院陪护费、护工费、气功费、保健按摩费、院外交通费、文娱活动费、体疗健身费、伙食费、食疗费、营养费、赔偿费、电话费、电冰箱费、电视费等。

5.4.5 脸盆、口盅、餐具、拖鞋、卫生纸等费用。

5.4.6 各种美容、整形、矫形、减肥;治疗雀斑、脱痣、护肤、镶牙、洁牙;配镜、装配假眼、假肢、助听器等费用;各种保健用品如按摩器、各种家用监测治疗仪(器),各种牵引带、轮椅、拐杖、腰围、护膝、药枕、药垫、磁垫、热水袋等费用。

5.4.7 特诊费、特诊室服务费、特需医疗费、特种病区、外宾华侨、港、澳病区和各医院综合诊疗中心的特种医疗服务费、医疗咨询费(包括心理咨询,健康咨询)、中风预测、健康预测、预防接种、预防服药,科研,临床验证(用药、检查、治疗)等费用。

5.4.8 保险期间规定的投保生效前发生的医疗费用。

5.5 待遇核算顺序。

5.5.1 补充医疗保险的待遇核算在佛山市基本医疗保险和大病保险核报完成后进行。

5.5.2 参保人在保险期间停止参加佛山市基本医疗保险的,在停止享受基本医保待遇期间发生的医疗费用由承保机构按照佛山市基本医保和大病保险的相关政策规定扣除应由佛山市基本医保和大病保险报销的相关费用后按照本项目规定予以核算。

5.6 理赔时限。

商业补充医疗保险待遇费用自参保人知道或应当知道保险事故发生之日起2年内未提出理赔申请的,视为自动放弃。

六、保费

每人 185.00元/年(人民币壹佰捌拾伍元正)。

七、释义

7.1 个人自负部分医疗费用:在佛山市医保目录范围内,纳入基本医疗保险和大病保险核报范围外的合规医疗费用。

7.2 个人自付部分医疗费用:纳入佛山市基本医疗保险和大病保险核报范围的合规医疗费用,经基本医保和大病保险报销后的剩余部分,不含起付线费。

7.3 自费费用:医保目录范围外的合规医疗费用。

7.4 转诊备案。

l 参保人经佛山市、区属三级定点医疗机构同意转诊到市外备案地已开通异地就医联网直接结算医疗机构就医的。

l 长住(驻)异地就医备案参保人经备案地已开通异地就医联网直接结算医疗机构同意转诊到其他地市已开通异地就医联网直接结算医疗机构就医的。

7.5 长住(驻)异地人员包括异地长期居住人员、异地安置退休人员和常驻异地工作人员。长住(驻)异地人员就医备案相关管理规定参照佛山市基本医疗保险的政策执行。

7.6 自行前往市外医疗机构就医人员:未经转诊备案或长住(驻)异地人员就医备案在市外医疗机构就医的参保人。

八、本细则由商业补充医疗保险承保机构负责解释。

附件2

佛山市商业补充医疗保险“平安佛医保”

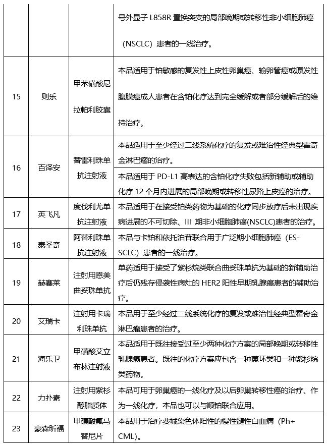
恶性肿瘤自费药补偿药品目录(2021年版)

附件3

佛山市商业补充医疗保险“平安佛医保”

恶性肿瘤自费药补偿指定定点医疗机构名单

佛山市商业补充医疗保险“平安佛医保”

恶性肿瘤自费药补偿指定定点药店名单

编辑丨梁楚静